3Ds Max - Graphical User Interface (GUI)

GUI 3ds max
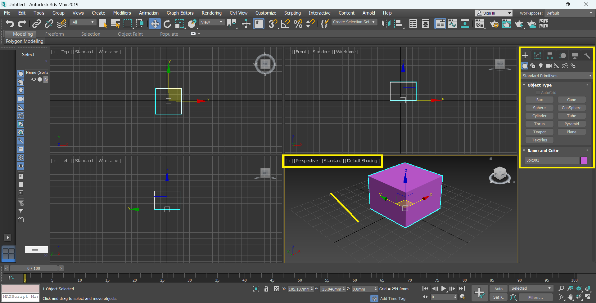
  1. Command panel: It is used to create or modify the object or element. You can change or add the properties or size of an object. Or by using this, you can modify the object.
  2. View control: It is used to see any side of an object like top side, left side isometric view etc.
  3. Grid: Grid works as an interface, which is used to control the position of an object.
  4. Viewport level menus: Viewport is used to change the view or visual style of to object. By this, view of camera is shown.
  5. Axis: Axis is used to show the axis of an object like X, Y, and Z. By which you can move, rotate, or scale the object.
  6. Element: Element can be converted into any shape, which can be used as an object. For making any design, object is used.
  7. Menu: All the tools of 3DS Max are opened from menu or can be used direct from here like new file, Open file, Save, to create object or to modify object. They have their different menu.
  8. Main toolbar: Main toolbar is used for some important tools like Move, Rotate, Scale, Render or Material, which can used directly from here.
  9. Scene explorer: It works as a layer by which any object can be filter, can be sort as many things you can do by the scene explorer. It shows the name of a particular object by which object can be easily selected.
  10. Status bar: Status bar is used to create animation or to control the position of an object. It is a kind of timeline, which works to control the animation.


Advertisement